要旨(Abstract)
本稿では、21世紀前半における「気候変動」「保健」「移民・難民」を巡る国際資本・制度のシフトを、「移民・難民」を軸としたガバナンス構造の変化として分析する。まず、United Nations(国連)によるGCMという制度枠組みの整備を整理し、次に大規模財団(例:Bill & Melinda Gates Foundation)の資金配分の変化を検証する。そして、これらが「移民・難民が国家・地域・国際レベルで再配置可能な『管理対象』になる構図」を孕んでいると仮定し、国家主権・労働移動・デジタル監視というレイヤーからその構築可能性を検討する。最後に、この動きが「単一世界構造/グローバル統治」への段階的道筋を暗示しうることを論じる。ただし、最終的ゴールに関しては仮説的であり、本文ではその境界を明示する。
1. 序論:気候・保健・移民の資本‐制度転換
21世紀初頭から、グローバルな資金・制度・アジェンダ(SDGs、ESG等)は「気候変動」「保健」「ジェンダー」「教育」など多様な分野を横断してきた。中でも「気候変動対策」は、カーボン・クレジット、再生可能エネルギー、ネットゼロ運動という形で資本が集まり、政策・公共資金・民間ファンドが飛びついた。しかし近年、気候関連投資の収益性・政治的持続可能性・国際協調のコストなどに限界が見え、「人」に関わる分野(保健、教育、移動)へ資本が再分配されつつあるという仮説が出ている。
本稿では、特に「移民・難民」という“人の移動”に着目し、なぜこの分野が制度化・資金化の対象として選ばれたのか、そしてその背後構造が「国家の枠を超える統治レイヤー」へと接続しているのではないかを検討する。
2. 移民・難民をめぐる制度枠:GCMとその展開
2.1 GCMの概要
Global Compact for Safe, Orderly and Regular Migration(以下 GCM)は、2018年12月に採択された国際的な協力枠組みであり、「人の移動」を包括的・横断的に管理する初の多国間合意である。(国連) 合意にあたっては、移住/移民の人権、労働移動、保有技術・データ・能力開発、各国の責任分担などが23の目的(Objective)として掲げられており、国家主権を維持しつつも多様なステークホルダー(国家、地域、民間、移民自身)を含めたガバナンス構造を前提としている。(Refugees and Migrants)
重要な点は、GCMが法的拘束力を持たない(non‐legally binding)協力枠組みであるが、制度的には「国家が自国政策を定める主権は維持する」一方で、「移民・移動人口をデータ・政策・資金で管理/活用/最適化する」という論理を共通土台としていることだ。(House of Commons Library)

図1 移民・難民政策のグローバル・ガバナンス構造(三層モデル)
本図は、移民・難民政策をめぐる国際的なガバナンス構造を三つの層に整理したものである。
上段の制度層(Institutional Layer)は、国連の「安全で秩序ある正規移住のためのグローバル・コンパクト(GCM)」や「難民グローバル・コンパクト(GCR)」を中核に、地域レビュー機構(UNESCAP、EU、AUなど)および各国の政策整合化を包含する。ここでは国家の主権を前提としつつも、国境を越えた協調と調整が制度化されつつある。
中段の資金層(Financial Layer)には、ゲイツ財団やフォード財団などの民間フィランソロピー、多国間ファンド(OECD、IMF、World Bank)に加え、ESG/SDG関連の投資資本が位置づけられる。これらは移民・難民関連プロジェクトを通じて、政策誘導と資金誘導を同時に担う。すなわち「どこに支援資金を流すか」が、次第に「どのような価値体系を形成するか」と結びついている。
下段のデータ層(Digital Layer)では、IOMやUN Migration Networkによる移民データ統合、ID2020やWHOなどが主導するデジタルID・ヘルス記録、そしてMicrosoftやPalantir等が関与するAI監視インフラが含まれる。これらの技術基盤は、資金層で生まれたプロジェクトを支える一方で、政策評価や国際比較に必要なデータを提供し、再び制度層へとフィードバックされる。
この三層が相互に作用することで、図下部に示すように、
- 国境を越えた人の移動の統治(Mobility Governance)
- 国家主権の相対化(Relative Sovereignty)
- 単一世界的統治構造への傾斜(Toward Global Oversight)
といった構造的な帰結が徐々に現れつつある。
本モデルは、特定の陰謀や意図を前提とするものではなく、制度・資金・技術の同期化を可視化したものである。
国家の外側で形成されつつある「ガバナンスの新しい重力圏」を理解するための概念図として位置づけられる。
2.2 GCMの最新展開
2024年の事務総長報告によると、GCMは依然「気候変動・ポストパンデミック復興・SDGsの加速」という大枠と連動しており、「人の移動(human mobility)が今日の主要なグローバル変動の中心にある」と明言されている。(onlinelibrary.iihl.org) また、地域レビュー(アジア太平洋地域など)も活発化しており、各国・各地域レベルで「移民ポリシーの整合性」を高めるための議論が進んでいる。(unescap.org)
このことから、GCMは実質的に「移民/移動人材」を国際制度設計の中核要素に据えたフレームワークへと進化しつつあると言える。
2.3 指摘される論点と疑問
近年の論評では、GCMが採択された当初の「期待」から実行力が薄れているという kritical な視点もある。例えば、「6年経過しても実質的な実装が進んでいない」「国家主権との緊張が消えていない」など。(Mixed Migration Centre) しかし、制度としての「多層ガバナンスモデル(国家+地域+私的部門+移民自身)」が設計されている点は事実であり、これを“次のステップ”として用いるなら、注視に値する。
3. 大規模財団・資金フローの視点:移民政策への資本移動
3.1 財団の移民・難民分野関与
Bill & Melinda Gates Foundation(以下ゲイツ財団)は、伝統的に保健・感染症・教育等に多額の資金を投じてきたが、難民・移民支援も少なくない。例えば、2006年以降、United Nations High Commissioner for Refugees(UNHCR)などへの緊急支援を行っており、移民関連分野への関与は早期から存在する。(unhcr.org)
また、2023年には、同財団がInternational Organization for Migration(IOM)に対して南アフガニスタンにおける「コミュニティ・免疫/医療アクセス強化」のグラントを出しており、移動人口を含む“脆弱性のある人々”への支援という文脈が移民の制度整備・管理という文脈に接続している。(iom.int)
さらに、OECDデータによれば、ゲイツ財団は2023年に総開発金融(ODA/開発協力)として16 億ドルを多国間システムに提供しており、全体の約29.1%を占めたという。(OECD) その中で、移民・移動人口関連プログラムに焦点が移ってきている可能性が示唆される。

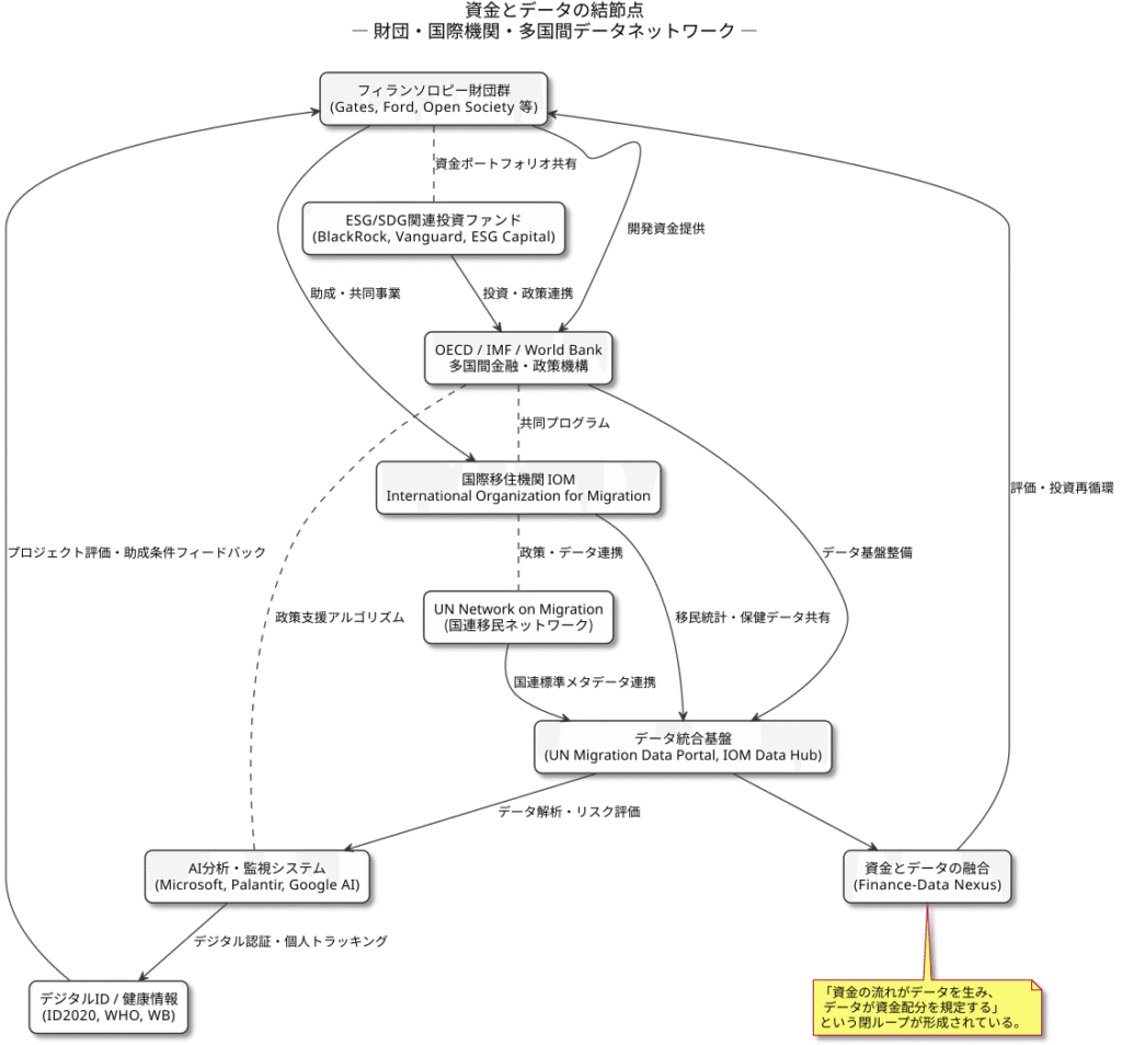
図2 資金とデータの結節点 — 財団・国際機関・多国間データネットワーク
本図は、国際的な移民・難民政策において「資金の流れ」と「データの生成・統合」がどのように結びついているかを可視化したものである。
財団やESG投資ファンドが資金を提供し、IOMやOECD、世界銀行などがその資金をもとにデータ基盤や政策フレームを構築する。
その過程で生まれる移民統計・保健データ・デジタルID情報は再びAIによって解析され、財団側の助成条件や投資判断にフィードバックされる。
こうして形成される「Finance–Data Nexus(資金とデータの結節点)」は、グローバルな移民ガバナンスの新しい重力圏を示している。
3.2 資本の再配置仮説
ここから、「気候変動・再エネ」分野から「移民・移動人材」分野への資本シフト仮説を提示できる。つまり、次のような構図が見えてくる。
- 気候変動関連の資金・プロジェクトが成熟化・飽和化し、収益性・政治性の両面で限界が出てきた。
- 一方で、移動人口・難民・移民関連は「人・データ・移動」という新しい資本フロンティアとなりうる。
- 大規模財団・多国間機関・民間セクターがこの“移民を管理・最適化・活用”対象として制度・資金を投入し始めている。
- その結果、「移民=単なる人の移動」ではなく「国際制度に組み込まれた可変資源/管理対象」としての位置づけが高まる。
3.3 インパクトと制度的接点
この資本再配置がもたらすインパクトには次のようなものがある。
- 移民・移動人口が「データ化」され、国際的な流動と追跡が可能な“資源”へと転換される。
- 移民の労働市場参加・教育アクセス・健康アクセスが、国家枠を超えて制度設計される方向へ加速する。
- 財団・多国間機関・国家が共同して「移民ポリシー/移動人材インフラ」を再編成するため、国家主権と個人主体の間の力学が変わる。
4. ガバナンス変容:国家枠を超えるレイヤーの形成
4.1 労働移動・人材流動というレイヤー
GCM第5目的などには「法的移動経路(legal pathways)を拡大し、労働移動・教育機会を移民に提供する」旨が掲げられており、国家間の労働市場・教育市場・人材流動を構造化しようという志向が明らかである。(cmsny.org)
このような制度化は、国家単位で「誰を、いつ、どこへ移すか/滞在させるか」という従来の枠組みを越えて、国際的な移動資源の最適化モデルを生みうる。

図3 統治圏の重力中心 — 国家・企業・国際機関の力学
制度・資金・データの三層モデルを踏まえると、
現代の移民・難民政策やグローバル・ガバナンスの現場では、
国家・国際機関・民間財団・企業の間に新たな力学が生まれている。
上層では国連や各国政府が法的権限を持ちながら、
中層では財団や企業が技術と資金で政策を実装する。
シンクタンクがその両者をつなぎ、知的・制度的支点を形成する。
下層には行政・NGO・市民が位置し、実際の施策とデータ供給を担う。
これらが相互にフィードバックを繰り返すことで、
権限・資金・情報が一つの点に収束し始めている。
本図の「統治圏の重力中心(Governance Gravity Center)」は、
その結節点を示しており、
国家主権とグローバル統治の境界が溶解しつつある現在の構造を象徴している。
4.2 デジタル監視・データ統合というレイヤー
移民・移動人口を制度/資金/政策の対象にするためには、「誰が移動しているか」「その人のスキル・健康・教育状態」「移動先での成果」などのデータ化が不可欠である。GCM実装報告も「移民データの分解・整備(disaggregated migration data)」を進める戦略が明記されている。(migrationnetwork.un.org)
この点で、大規模財団が保健・教育・コミュニティレジリエンス領域で移動人口を支援するグラントを出していることは、データトラッキング/統合管理のインフラ整備と整合的である。
4.3 主権の拡張/薄弱化というレイヤー
国家が移民を自国の枠内で制御するという従来の主権モデルに対して、GCMは「多国間協調」「責任分担」「移民の保護・活用」という枠を導入している。(Refugees and Migrants) これは、国家主権の外部条件(国際合意・資金・データ)による拘束力/誘因が増えていることを示唆する。
結果として、「国家が完全に独立に移民政策を運用する」というモデルは、相対的に力を失いつつあり、国際制度+資本+データという“上位レイヤー”が存在する可能性が出てくる。
5. 帰結:単一世界構造への仮説的道筋
本稿では、上述の制度・資金・データの3つのレイヤーが同期して機能することで、次のような“グランド・ナラティブ”が構築されつつあると仮説する。
- 移民・難民を「可動する人材/資源」として制度化する。
- そのために、国際合意(GCM)、財団資金、データインフラが整備される。
- 結果として、国家の枠を越えた「移動人材・監視可能な移民流動のグローバル・ネットワーク」が構築される。
- これは最終的には「国民国家中心ではなく、移動可能性・流動性を前提としたグローバル統治モデル」へと向かう可能性がある。
- その過程で、国家主権・労働市場・文化的同質性・民主的合意という従来の枠組みが相対化され得る。
ただし、ここで明確にしておくべきは、この「単一世界構造」への道筋はあくまで仮説的・構想的であり、現在進行中の動きとして観察できるレバー(制度、資金、データ)を提示したに過ぎない。
6. 結論と今後の研究課題
- 結論として、移民・難民をめぐる制度と資金の動きを丁寧に追うことで、「人の移動」というテーマが21世紀のグローバル・ガバナンスの鍵となっていることが読み取れる。
- 特に、GCMという“非拘束ながらも枠組み化された協力モデル”と、財団等による移民/移動人口支援の資金シフトという並行現象は、単なる偶然ではなく構造的な転換を示唆している。
- 今後の研究課題としては、次が挙げられる:
- 各国の移民政策がGCMの目的/資金/データインフラとどの程度連動しているかの定量的分析。
- 財団・多国間機関・国家間で実際にどのような「移民管理インフラ(デジタルID、データプラットフォーム、トラッキングシステム)」が設けられているか、事例分析。
- 移民・難民本人・コミュニティの視点から、「移動可能性/管理可能性」がどのように体験されているか、質的フィールドワーク。
- 国家主権・民主的統治・地域文化との関係で、「グローバル人材流動モデル」がもたらすリスク・帰結を批判的に分析。
本稿が、移民・難民をめぐるグローバル構造を考える出発点になれば幸いである。
付録:主要引用資料一覧
- UN Network on Migration, Secretary-General Report 2024 on GCM implementation. (migrationnetwork.un.org)
- UN, Global Compact for Safe, Orderly and Regular Migration – Final Draft (2018). (Refugees and Migrants)
- Gates Foundation, Development Co-operation Profile 2025. (OECD)
- IOM, Gates Foundation grant to enhance health services for migrants. (iom.int)
- Commons Library (UK Parliament), Briefing on GCM. (House of Commons Library)
- Mixed Migration Centre, “The Global Compact for Migration Six Years On: Time for a Shake-Up?” (Mixed Migration Centre)
「移民・難民政策のグローバル・ガバナンス化 ─ Global Compact for Safe, Orderly and Regular Migration(GCM)と大規模財団資金の構図から読み解く」への3件のフィードバック