最終更新: 2026-03-10 (JST)
ZIKUUでは、教育現場と地域コミュニティの課題を実装ベースで解決するために、LLM(大規模言語モデル)とWeb基盤を掛け合わせ、AIを社会実装するための研究開発を行っています。
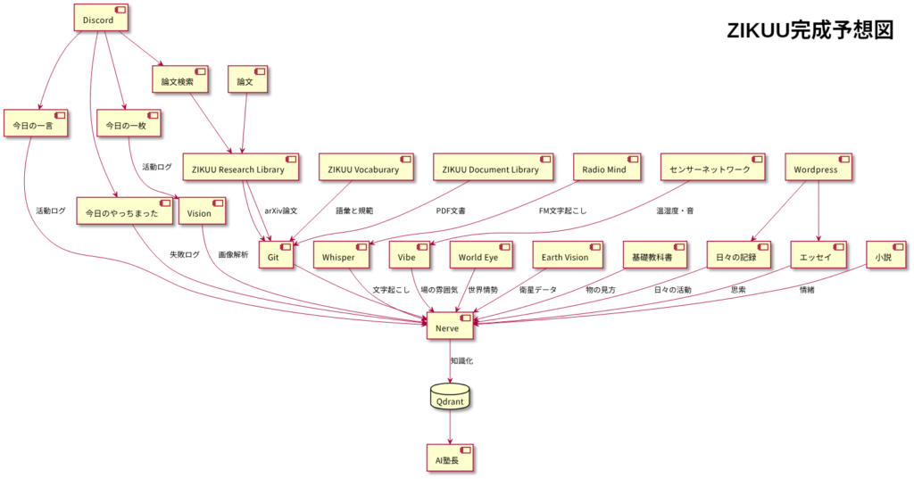
概要
身体知(身体が身につける知)、暗黙知(共同作業の中で得られる知)、形式知(教科書、論文、マニュアル、AIなどによる知)を往復しながら、それぞれがフィードバックにより強化されるシステムがZIKUUです。
下の図は、その中核に据えられるAIシステムの一部を表しています。(開発途中のものを含む)

感覚層
図の上部は、目や耳といった感覚器官に位置づけられる要素が並んでいます。コミュニティーの活動ログ、外部と内部の論文、コミュニティー規範、コミュニティー内ドキュメント、ラジオ・動画・衛星データなどの情報を取り込みます。
神経層
感覚器官からの入力は、Nerveという神経器官を通して、整理、圧縮、意味づけが行われます。
記憶層
Nerveから出力されたデータはベクターデータベースに保存され、記憶層を形成します。日々更新される記憶が蓄積する層です。これは人間の記憶の連想に似ていて、意味的近似文章を検索します。
ZIKUUの記憶層の特徴は、この上に意味空間層を重ねていることで、これは人間における仮説に似ています。多数の評価軸によって形成される多次元構造の意味空間を切り出して低次元のマトリクスに写像します。思考層では、この層を利用して、知識の探索を行い、必要であれば過去の記憶を連想してから解釈と文章生成を行います。
思考層
AI塾長およびいくつかのAIアプリケーションは、記憶層に沈殿した知識を利用して、人間の判断を支えます。人間は、AI塾長の支援を得て、判断し活動にフィードバックします。それが再び、感覚層に入力されるというループになります。
合計で約60ほどのソフトウェアによって、この体系が構成されます。
感覚層は、コミュニティーによって異なりますから、記憶層と思考層もそれに追従して変化しますし、コンポーネントの入れ替え(ハードもソフトも)により、システムの拡大・縮小が自在です。つまり、システムアーキテクチャーは一つですが、コミュニティーの性格や実力に応じて振る舞うシステムを実現します。
このシステムは、一台の一般的なコンピューターに圧縮搭載可能になるように設計されています。
参加・お問い合わせ
- 関心のある方は、お問い合わせフォームまたはDiscordへどうぞ。
- 見せられる範囲の仕様書/検証ログ/論文PDFは順次公開予定です。












