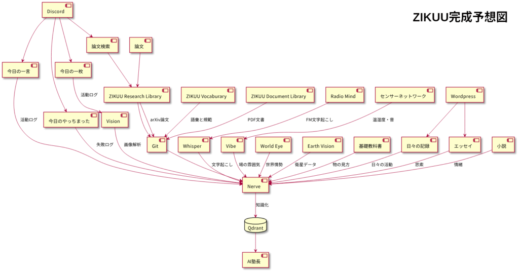
以前の投稿「ZIKUU v1.0の全容がはっきり見えてきました」ですでに触れましたが、全体像を図にしてみました。

コミュニティー向け通信アプリのDiscord、Wordpressブログ、論文サイト、ラジオ放送、センサーネットワークなどの、目や耳になる感覚器官からの情報を、Nerve神経回路を通し、整理・蓄積して、AI塾長(脳)がそれを利用して、人間と並走するという構図です。最終的にDockerコンテナは60個くらいになりそう。(現時点で40個)
人間がやるのは、Discordにメモやキーワードを入力したり作りかけのモノの写真を投稿する、ブログ記事を書く、関心のあるテーマを検索する、といった日常的な行為だけで、わざわざAI用に情報を入れるぞ!という構えは不要です。そうすると、勝手に論文やニュースを検索し、ラジオ放送を受信し、人工衛星の情報を受信し、裏側で静かに、整理・要約・圧縮をして知識の層を形成しておいてくれます。今、書いているこの文章も、明日の朝にはAI塾長が参照する知識になる。
ZIKUUは、モノづくりとIT、アナログとデジタル、身体知・暗黙知と形式知を統合した、小さな文明モデルです。ZIKUUシステムは、その一部、というか裏方ということになります。
LLMのパラメーター数、GPUのVRAM、高速サーバー、みたいな性能競争から離れて設計されており、それらは置き換え可能な部品でしかありません。AIの速さや正確さを要求しない設計です。
Nerveを開発したおかげで、上の図の上流に機能を足しても、システムが肥大化・複雑化することがありませんから、この図のまま小さく運用しても、投資をして大きくしても、同じように動く。
人間は、五感を通じて、外部の情報を取り込み、圧縮して保存します。
圧縮されたうろ覚えの知識を上手く使います。
そして、寝ている間に、脳の中の秩序を整理します。
生データをそのまま処理せずに、省エネ思考をし、時間差で負荷の集中を逃している。
それと似た動きをするのがZIKUU v1.0というシステムです。
機能の足し算引き算が容易な仕組みで、v1.0自体が構造を維持したまま機能的な流動性を得られるため、v2.0はないかもしれません。
2台のサーバーでこのシステムは運用されますが、最終的には1台のミニPCで動くように圧縮します。それがZIKUU Seedと呼ばれる、文明起動装置です。
あくまでも、これは人間の活動、思考や判断を止めないための裏方です。
中心は人間の生産活動と暮らしです。
「ZIKUU v1.0の全容」への3件のフィードバック